Together, we achieve excellence

At Subhankar Associates, we believe that meaningful partnerships are the foundation of success. With a proven track record across multiple industries, we bring expertise, innovation, and a customer-centric approach to every collaboration. Whether you’re a business seeking efficient outsourcing solutions or an organization aiming to grow sustainably, we are here to deliver excellence that exceeds expectations. Join us to create value, drive results, and build a future defined by shared success and mutual growth. Let’s shape the future—together.

Subhankar Associates - Strategic Partnerships for Business Growth

Clients That Trust Us

Sectors we serve!!

Business Process Outsourcing

Outsource sectors of business which require high investment and high operations cost to us to help you with industry knowledge and expertise. Connect with us to know more.

View

Hospitality

Give us a chance to provide you with excellent food, service and hospitality with our current restaurant and future endevours. Let us satisfy your hospitality needs.

View

Start ups and Investments

Being a startup ourselves. we provide start up consultating services to help people with not only consulting but also investment to help small time business to progress.

View

Urban Spaces Development

Being well versed in hospitality and service, we have ventured into providing home stays and rentals to people in need. Along with working on future developments

View
Subhankar Associates - Strategic Partnerships for Business Growth
Subhankar Associates - Strategic Partnerships for Business Growth

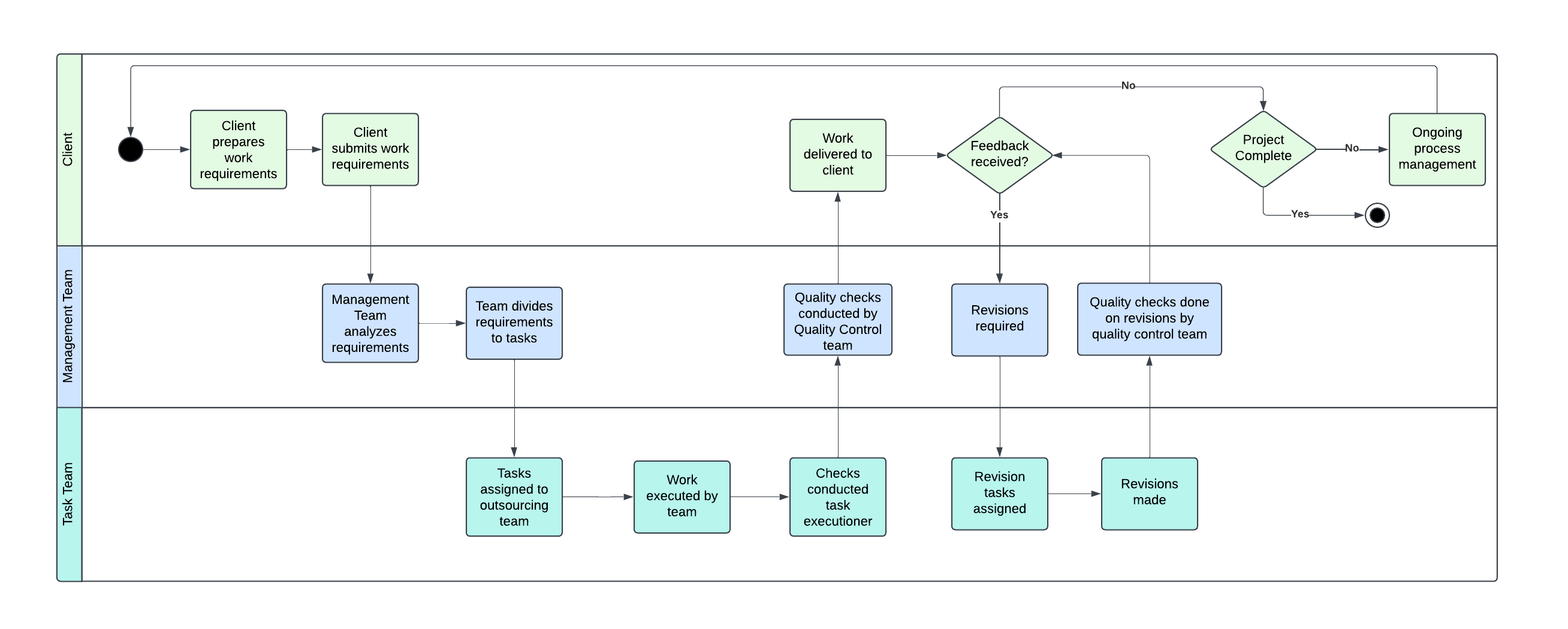
Our Processes!!

Subhankar Associates - Strategic Partnerships for Business Growth
Subhankar Associates - Strategic Partnerships for Business Growth

Why Choose Us?

At Subhankar Associates, we are more than just a multi-industry business—we are a trusted partner committed to delivering excellence across Business Process Outsourcing, Hospitality, Startups & Investments, and Urban Spaces Development. With decades of experience, a customer-centric approach, and a passion for innovation, we create meaningful solutions that drive success. Here's why businesses and individuals choose us:

With years of experience across multiple sectors, we bring in-depth knowledge, efficiency, and innovative solutions to meet diverse business needs. Whether it's BPO, hospitality, real estate, or startup consulting, our expertise ensures quality-driven results.

With a robust portfolio in asset management, home stays, rentals, and property development, we create sustainable urban spaces that blend functionality, quality, and long-term value. Our future-forward approach ensures smart and responsible growth in real estate.

At the heart of our operations is a commitment to understanding and fulfilling customer needs. We prioritize customer satisfaction, delivering high-quality services tailored to businesses, individuals, and communities alike.

Across all sectors, we adhere to the highest industry standards, ensuring strict regulatory compliance, risk mitigation, and best-in-class service delivery.

From mentoring entrepreneurs to providing angel investments, we help startups thrive. Our expertise in business registration, compliance, taxation, and strategic planning makes us the go-to partner for growing businesses.

Our BPO services provide cost-effective, high-precision, and timely solutions for financial institutions and corporate clients. With low attrition rates, high compliance standards, and scalable operations, we ensure seamless workflow management and business continuity.

We believe in staying ahead of industry trends by integrating digital solutions, automation, and technology-driven efficiencies into our processes. Whether it’s BPO automation, smart real estate solutions, or digital hospitality experiences, we innovate for the future.

We have built a strong presence in the hospitality sector through strategic restaurant partnerships and award-winning dining experiences. Our expansion plans into hotels and premium service offerings reinforce our dedication to elevating hospitality standards.

We are deeply committed to diversity, empowerment, and giving back to society. With 70% female employees in BPO, strong CSR initiatives, and community-driven projects, we contribute to building an equitable and inclusive workforce.

Our core values—honesty, integrity, and resilience—drive us to build long-term partnerships based on trust. Whether you're a business looking for outsourcing solutions, an investor seeking growth opportunities, or an individual looking for high-quality services, Subhankar Associates is the right choice for sustainable success.